
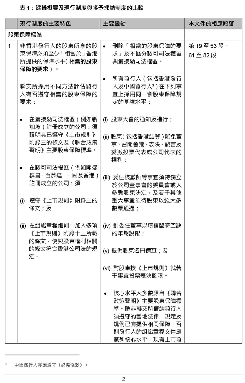
港交所3月底就放宽海外发行人在港上市制度作咨询,7个半月后总结,11月19日,香港联交所就优化及简化海外发行人在港第二上市制度的改革刊发咨询总结。
海外发行人在港第二上市制度修订后:
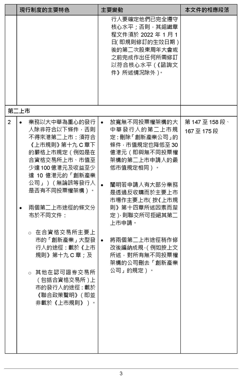
没有不同投票权架构的大中华发行人可作第二上市,而毋须证明其是“创新产业公司”,及上市时最低市值将改为30亿元港币(若能证明其在合资格交易所有至少五个完整会计年度的良好合规纪录)或100亿元港币(若能证明其在合资格交易所有至少两个完整会计年度的良好合规纪录)。
新修订,将于2022年1月1日生效。
现时,非WVR架构的大中华发行人申请在港第二上市,上市时市值下限为400亿元,或市值达100亿元兼过去一年收益达10亿元,可见今次港交所为吸纳中概股回流,愿意降低入场门槛。
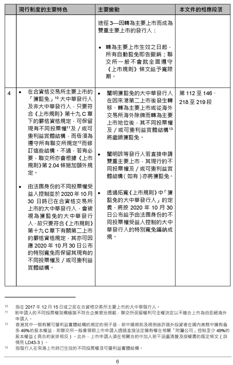
至于符合条件以既有WVR及可变利益实体(VIE)架构、来港作第二上市的获豁免大中华发行人及非大中华发行人,亦可保留现有架构,选择在港进行双重主要上市。发行人须至少在海外上市两年、上市时市值至少400亿元,或市值至少100亿元而最近一个会计年度收益至少10亿元。
所谓获豁免的大中华发行人,即2017年12月15日前已在海外上市、采个人同股不同权的中概股,或在2020年10月30日前已在海外上市、采企业同股不同权的中概股。
其次,港交所现行规定「同股不同权」发行人来港上市,其特权股份每股最多只能享有10票的投票权。然而部分中概股的不同投票权结构未必能够满足此要求,在回流本港过程中,这些中概股需要刻意改动以满足联交所的规定又实属没有必要,也不切实际。
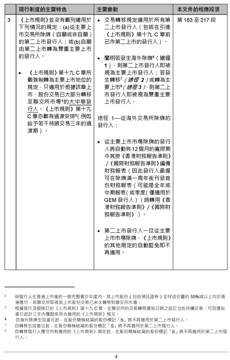
联交所亦会刊发有关上市地位变更的指引信,就联交所在以下事宜的做法为第二上市发行人提供指引:
发行人证券的交易大部分由海外交易所转移到香港;
自愿转换至于联交所作双重主要上市;及
从主要上市的海外交易所除牌。
咨询总结文件显示,海外交易所除牌公司,可获12个月宽限期转用《香港财务报告准则》或《国际财务报告准则》编写财务报表,三年年内豁免符合适用的《上市规则》条文(例如年度审阅、金额上限),而港交所会保留权利,要求发行人股份简称加上标记「TP」。
至于最近一个会计年度,香港股份占全球成交量达55%,将被港交所视为交易大部分永久转移到香港,发行人三年内同获豁免上述符合适用的《上市规则》条文要求。
转为主要上市而成为双重主要上市发行人,所有自动豁免即告撤销;港交所一般不会就全面遵守《上市规则》条文给予宽限期。
港交所表示共收到48份来自广泛界别的非重复响应意见,当中大部分均支持有关建议。
港交所上市主管陈翊庭表示,新提出的改革将提升港交所作为环球企业首选上市地的声誉,为香港投资者提供更多投资机会,同时有助确保香港维持高水平的投资者保障。
陈翊庭强调,新框架将为所有计划在香港上市的新一代国际及地区的企业提供便利,有助于港交所有序且高效地处理打算以第二上市回流亚洲的IPO申请。
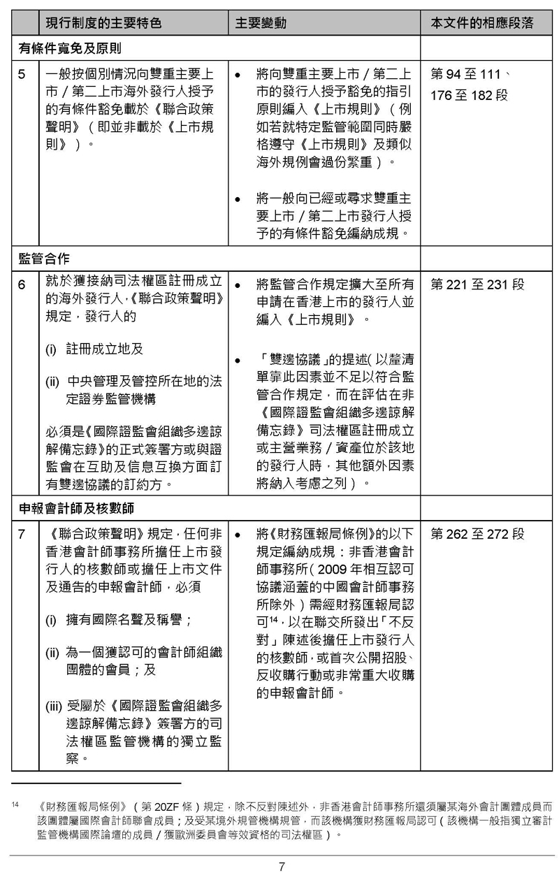
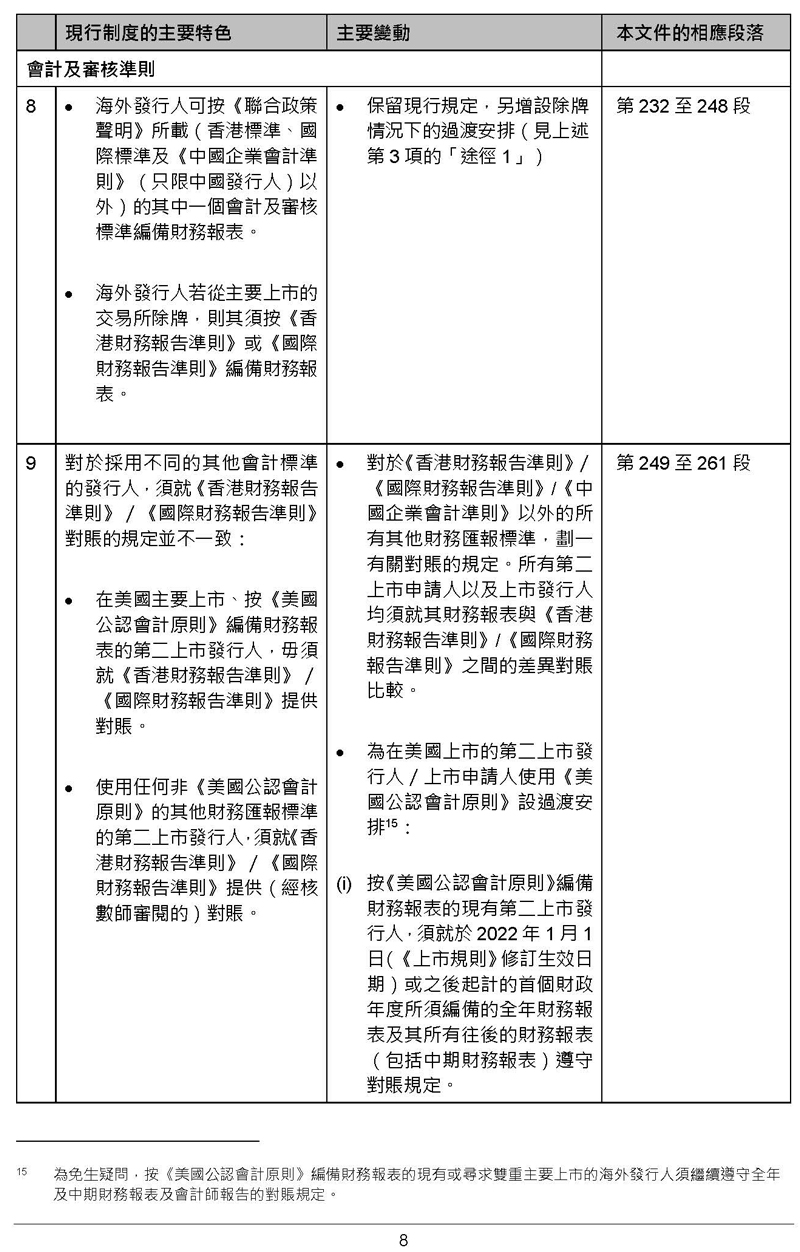
主要变动概览:








?
RICHFUL瑞丰的优势
-
1万亿美元
资产行政管理
资产行政管理规模达1万亿美元
-
80%
50强私募基金公司
为80%的50强私募基金公司提供服务
-
~50%
《财富》杂志全球500强企业
为《财富》杂志全球500强中50%的企业提供服务
资质与荣誉
专家团队
Melanie Fitzpatrick
首席目标与人事官
Abdel Hmitti
集团常务董事-资金解决方案
蒋梦南
Vistra卓佳执行董事,RICHFUL瑞丰总经理
典型客户