- Language: English
- 信托或公司服务提供者牌照编号: TC001160

2020年2月7日,开曼群岛颁布了当日即生效的《2020年私募基金法》(Private Funds Law, 2020),新规首次将封闭式的私募基金纳入开曼群岛金融管理局(CIMA)的监管之下,同时对私募基金的定义、注册时间/内容、相关合规事项、年度审计、年度报告、资产估值、资产保管、监督等进行了一些列的规范。点击可跳转查看
随后,2020年7月7日,开曼再次颁布《2020年私募基金(修订)法》(Cayman Islands Private Funds (Amendment) Law, 2020),以下简称“修订案”。修订案扩大了“私募基金”的范畴,并对估值、基金财产的安全托管和现金监管中的利益冲突管理提出了进一步要求,本次《修订案》自颁布起生效。
我们可以在开曼的金融管理局(CIMA)官网上查看到相关文件的发布:
(图片为开曼金融管理局CIMA官网截图)

(修订案官方文件截图)
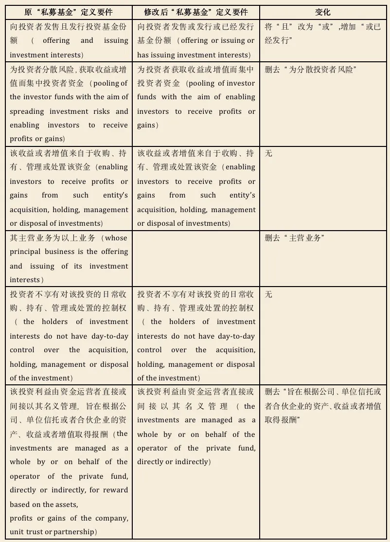
修订案对“私募基金”定义的主要调整
修订案的调整与此前的主体法的对比
一、扩大了“私募基金”的范畴
根据此前2月7日开曼群岛颁布的《2020私募基金法》,其“私募基金”的定义(包括拥有以下特点之封闭式基金):
- 基金是为多于一名投资者而成立;
- 基金是以公司、单位信托或合伙企业为成立单位;
- 其主要业务是向投资者发售及发行无权赎回或回购实体的投资权益;其目的或作用是汇集投资者资金以分散投资风险,及容许投资者从中获得利润及收益;
- 投资者并没有对基金投资活动的日常控制权;及
- 其投资整体上由营运者或其代表管理,而其报酬是按照基金的资产、利润或收益计算。
7月7日的修订案,对以下内容做了修改:
1. 将“其主要业务为出售并发行投资权益”修改为“其出售 (offer)或发行(issue)或已发行(has issued)投资权益”
解读:只要存在“出售”或“发行”行为中的任一项,则都将可能导致该投资载体落入“私募基金”的范围。一些无发售行为的基金,例如替代投资载体(Alternative Investment Vehicles),主从基金(Master-Feederfunds),后续都应该向CIMA 登记,缴纳年费,报送审计报告。
2. 删除了私募基金的目的中 “分散投资风险”一项
解读:删除之后,无论私募基金是否投资多个项目以分散投资风险,均可能落入“私募基金”的范围,仅投资单一项目的私募基金也不例外
3. 不向管理人支付管理费或绩效费的基金
解读:修正案中,不再要求私募基金运营者“基于该公司、单位权益或合伙的资产、收益或收入而获偿”,即无论管理人收取报酬与否,均不影响对“私募基金”的认定。这一删除,进一步扩大了主体法的主体范围。
二、要求对潜在利益冲突进行管理和监控
2月7日颁布的《2020年私募基金法》要求,对基金的估值、托管、现金监管的潜在利益冲突要进行“识别”,而7月7日的修正案则进一步要求须对其进行“管理”和“监控”,但如何才构成满足“管理和监控”的要求尚待开曼群岛对其进一步澄清与明确规定。
关于修订案件的影响与建议
此次出台的《2020年私募基金(修订)法》对私募基金的定义进行了扩大,之前一些可能被豁免的特别类型基金安排已被明确纳入私募基金范畴,从而需向CIMA申请注册,同时,现有私募基金以及过渡期内开始运营的私募基金仍应于原来过渡期截至日期2020年8月7日(或CIMA规定的更晚日期)前完成私募基金注册。因此,我们建议管理人尽快安排相关存续私募基金(包括单一项目基金)的注册登记。
瑞豐德永提醒
后期,我们将持续关注开曼政府的修订法在实施过程及后续实践中的其他问题,及时提供进一步的分析和建议。
瑞豐德永为正式合法的开曼注册代理人,在当地拥有办公室和工作人员,可为您提供一站式服务,包括实体设立、跨境投资、离岸框架设计与搭建、海外IOP、ODI投资备案等各类法定合规操作。

注册香港公司的好处多,设立公司流程简单,成立公司费用少。

注册英国公司成为全球商人们的热地,速度快、流程简单、费用低。

设立纳闽公司可以达到税务减免、股权保护、资金运作流畅等优势。

注册开曼公司无限制贸易发展,无外汇管制,无需申报或缴纳税项。

BVI即英属维京群岛,优势:免交离岸贸易税、?;な芤嫒松矸荨?/p>

美国拥有世界上最发达的市场机制和最大的消费市场。

塞舌尔特别执照公司(CSL)为您定价转移建立良好的商业实质。

马绍尔公司有助于国际贸易、证券买卖、信托及财产投资计划等。

作为世界金融中心,新加坡成为中国企业走向世界的一个有力跳板。

阿联酋是石油、天然气、石油化工出口国。外汇自由,汇率稳定。

可使用中英文公司名称,允许递交中英文的公司章程到政府公司注册处。

了解海南自贸港公司注册、年审、做账、报税、审计等工商会计财税

瑞丰专业代理上海、天津、福建、广东等中国自贸区公司注册。

瑞丰德永集团直接代办全球近30个属地的离岸公司注册。

微信扫一扫