- Language: English
- 信托或公司服务提供者牌照编号: TC001160

什么是境外投资备案
从2018年3月1日起《企业境外投资管理办法》开始实施。该办法旨在加强境外投资宏观指导,优化境外投资综合服务,完善境外投资全程监管,促进境外投资持续健康发展,维护我国国家利益和国家安全。
在国家对境外投资的规范化要求逐步提高的前提下,如何在监管政策下提高境外投资企业合规化经营水平与投融资能力,有效提升境外投资竞争力,这成为对外投资企业广泛关注的问题,而解决这些问题首先需要通过境外投资备案。
在现行的中国法律法规体系下,境内机构境外投资一般将主要涉及三个部门的备案核准,即国家发展改革部门、国家商务主管部门以及国家外汇主管部门。在目前的境外投资实践中,商务主管部门与发改委的境外投资审查原则上相互独立,不存在互为前提的情况,可以分别报送。在获得《企业境外投资证书》以及《备案通知书》后,境内企业方可进行境外直接投资的外汇登记。因此在整个境外投资的过程中核准与备案的通过至关重要。企业境外投资证书:是指在中华人民共和国境内依法设立的企业(以下简称企业)通过新设、并购及其他方式在境外拥有非金融企业或取得既有非金融企业所有权、控制权、经营管理权及其他权益的行为。
境外投资备案相关要求与资料
根据《企业境外投资管理办法》(国家发展和改革委员会令第11号)相关规定:
实行备案管理的项目中:
①投资主体是中央管理企业(含中央管理金融企业、国务院或国务院所属机构直接管理的企业)的,备案机关是国家发展改革委;
②投资主体是地方企业,且中方投资额3亿美元及以上的,备案机关是国家发展改革委;
③投资主体是地方企业,且中方投资额3亿美元以下的,备案机关是投资主体注册地的省级政府发展改革部门。
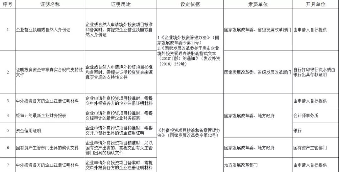
项目备案表格式文本及附件清单由国家发展改革委发布:
?
(图片来源:国家发改委)
备案机关在受理项目备案表之日起7个工作日内向投资主体出具备案通知书。
根据国家外汇管理局发布的《境内机构境外直接投资外汇管理》规定:
外汇局对境内机构境外直接投资及其形成的资产、相关权益实行外汇登记及备案制度。
境内机构在向所在地外汇局办理境外直接投资外汇登记时,应说明其境外投资外汇资金来源情况。
境内机构境外直接投资获得境外直接投资主管部门核准后,持下列材料到所在地外汇局办理境外直接投资外汇登记:
(一)书面申请并填写《境外直接投资外汇登记申请表》;
(二)外汇资金来源情况的说明材料;
(三)境内机构有效的营业执照或注册登记证明及组织机构代码证;
(四)境外直接投资主管部门对该项投资的核准文件或证书;
(五)如果发生前期费用汇出的,提供相关说明文件及汇出凭证;
(六)外汇局要求的其他材料。
外汇局审核上述材料无误后,在相关业务系统中登记有关情况,并向境内机构颁发境外直接投资外汇登记证。境内机构应凭其办理境外直接投资项下的外汇收支业务。
多个境内机构共同实施一项境外直接投资的,由境内机构所在地外汇局分别向相关境内机构颁发境外直接投资外汇登记证,并在相关业务系统中登记有关情况。
境内机构应凭境外直接投资主管部门的核准文件和境外直接投资外汇登记证,在外汇指定银行办理境外直接投资资金汇出手续。外汇指定银行进行真实性审核后为其办理。
根据商务部制定的《对外投资备案(核准)报告实施细则》:
报告事项主要包括六个方面:
一是报送投资主体对外直接投资月度情况和通过境外企业再投资月度情况;
二是半年报送境外企业合规建设情况和境外企业遇到的投资障碍;
三是1亿美元及以上且中方实际控制的境外企业报送企业资产、债务、营收、人员等情况;
四是通过考核的实施企业作为投资主体,报告境外合作区经营情况;
五是报告境外并购情况;
六是突发事件或重大不利事件24小时内报告。
在报送具体时间方面,细则提出投资主体的境内出资部分,应在实际投资发生的次月,按照《对外直接投资统计制度》要求,报送对外直接投资月度情况;投资主体的对外出资部分,应在实际投向对外最终目的地企业的次月,按照《对外直接投资统计制度》要求,报送通过对外企业再投资月度情况。
境外投资备案申报流程
(一)发改委立项
向发改部门及委会部门申请项目,报送项目信息,境内投资人签署各项所需法律文件,待发改部门核准或备案,发放核准文件或备案通知书。
(二)商务部审批发证
商务部门核准或备案,发放《企业境外投资证书》,企业应在收到证书2年在境外开展投资。
(三)外汇管理局备案
银行放外汇,外管局监管。投资金额500万美金以上的,需向外管部门汇报。外管部门审核后,向境内企业发放《境外直接投资外汇登记证》。
以上是审批步骤,需要提交的材料有境外公司的详细资料,境内主体公司的审计报告,最好是盈利状态,还有营业执照、银行开户、公章等。
常见问题解答
1、商务部门对哪些主体开展境外投资进行备案?
答:《境外投资管理办法》(商务部令2014年第3号)第二条规定,境外投资主体是指在中华人民共和国境内依法设立的企业。
2、事业单位境外投资可以备案吗?
答:可以。《境外投资管理办法》(商务部令2014年第3号)第三十六条规定:事业单位法人开展境外投资参照本办法执行。
3、非企业法人境外投资可以备案吗?
答:非企业法人在境外投资设立企业,应按照《境外投资管理办法》办理;非企业法人在境外设立机构,不属于商务主管部门境外投资管理范畴,因此不能为其办理备案手续。
4、国内自然人以个人名义境外投资可以备案吗?
答:不可以。自然人境外投资不属于商务主管部门管理范畴。(自然人在境外为上市而设立特殊目的公司,目前由外汇局负责办理相关的外汇登记手续。)
5、国内金融企业境外投资可以备案吗?
答:国内金融企业境外投资非金融企业属于商务部管理范畴,可以备案,但应征求金融监管部门意见。
6、国内企业成立未满一年,可以境外投资备案吗?
答:可以。但需对相关资金来源和资金构成进行说明。
7、国内企业可以跨行业境外投资备案吗?
答:可以。若境内外法律法规和规章对资格资质有要求的,企业应当取得相关证明文件。
8、国内两个以上投资主体,由哪一方办理境外投资备案?
答:《境外投资管理办法》(商务部令2014年第3号)第十四条规定,投资主体为两个以上共同开展境外投资的,应当由相对大股东在征求其他投资方书面同意后办理备案。如果各方持股比例相等,应当协商后由一方办理备案。
9、国内投资主体境外投资参股比例小于10%可以备案吗?
答:可以。
10、中央企业在地方的下属企业如何办理境外投资备案?
答:中央企业在地方的下属企业应通过中央企业集团总部在商务部办理境外投资备案手续。
11、中央企业参股地方企业如何办理境外投资备案?
答:若地方企业股份占比大,由地方企业在省商务厅或设区市商务局(委)办理境外投资备案手续;若中央企业股份占比大,由中央企业在商务部办理境外投资备案手续。
12、国内企业在境外设立分支机构需要备案吗?
答:需要备案。
?
注册香港公司的好处多,设立公司流程简单,成立公司费用少。

注册英国公司成为全球商人们的热地,速度快、流程简单、费用低。

设立纳闽公司可以达到税务减免、股权?;?、资金运作流畅等优势。

注册开曼公司无限制贸易发展,无外汇管制,无需申报或缴纳税项。

BVI即英属维京群岛,优势:免交离岸贸易税、?;な芤嫒松矸?。

美国拥有世界上最发达的市场机制和最大的消费市场。

塞舌尔特别执照公司(CSL)为您定价转移建立良好的商业实质。

马绍尔公司有助于国际贸易、证券买卖、信托及财产投资计划等。

作为世界金融中心,新加坡成为中国企业走向世界的一个有力跳板。

阿联酋是石油、天然气、石油化工出口国。外汇自由,汇率稳定。

可使用中英文公司名称,允许递交中英文的公司章程到政府公司注册处。

了解海南自贸港公司注册、年审、做账、报税、审计等工商会计财税

瑞丰专业代理上海、天津、福建、广东等中国自贸区公司注册。

瑞丰德永集团直接代办全球近30个属地的离岸公司注册。

微信扫一扫